2025-07-16 16:17:23
6月26日,工业和信息化部办公厅发布《关于深入推进工业和信息化绿色低碳标准化工作的实施方案》。根据总体要求,坚持系统观念和目标导向,以实现碳达峰目标为引领,加大绿色低碳领域标准创新和供给力度,实施支撑工业和信息化全面绿色低碳转型的标准体系。到2027年,推动制修订绿色低碳领域标准百项以上,工业和信息化绿色低碳标准体系逐步完善,标准化工作效能进一步提升;到2030年,工业和信息化绿色低碳标准化工作基础更加牢固,标准体系更加健全,标准化对工业和信息化绿色低碳发展支撑作用更加显著。
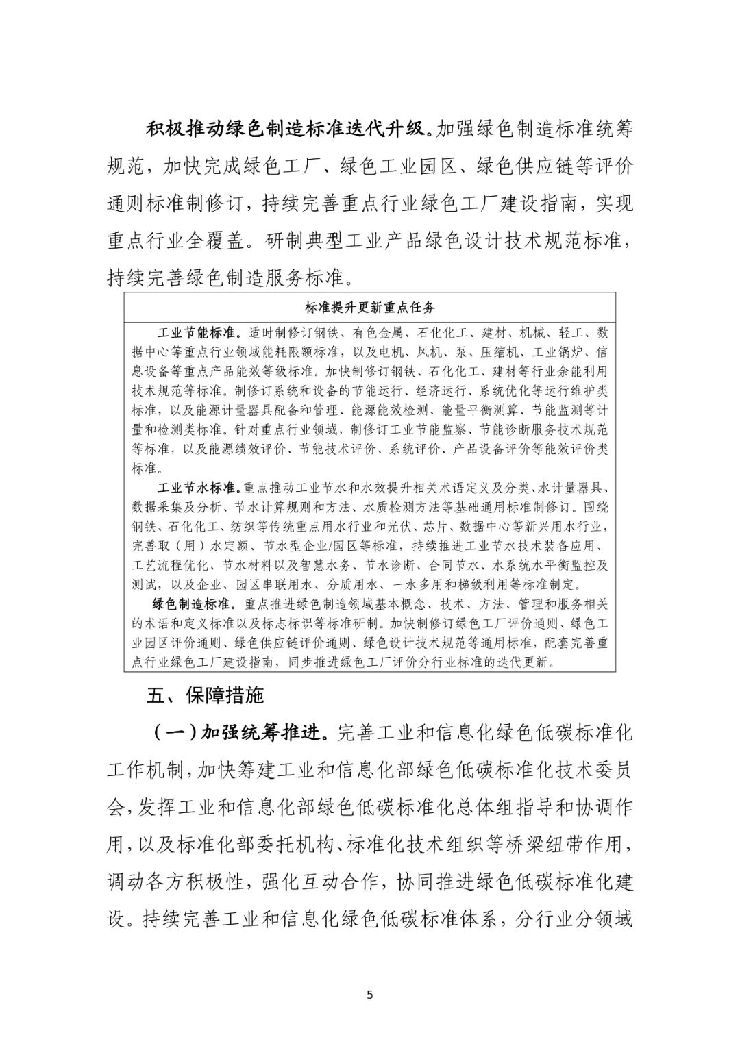
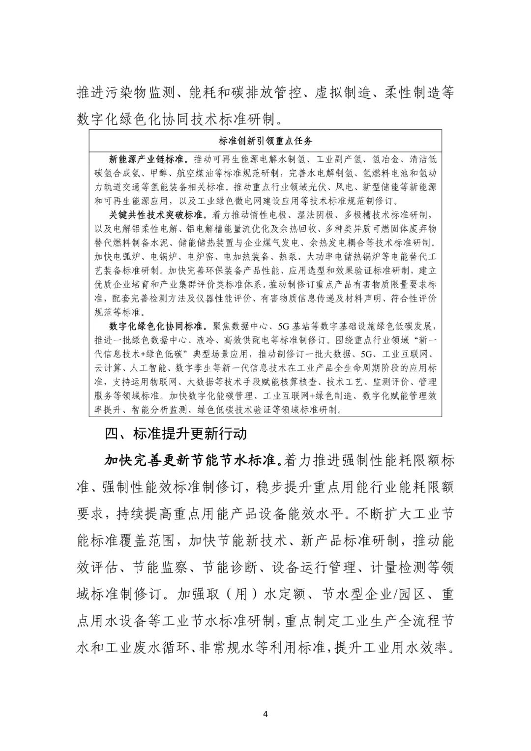
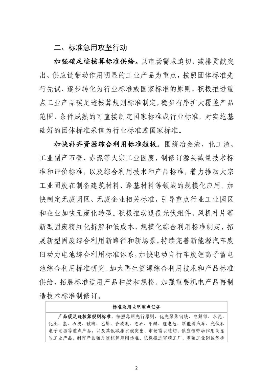
着力推进强制性能耗限额标准、强制性能效标准制修订,稳步提升重点用能行业能耗限额要求,持续提高重点用能产品设备能效水平;不断扩大工业节能标准覆盖范围,加快节能新技术、新产品标准研制,推动能效评估、节能监察、节能诊断、设备运行管理、计量检测等领域标准制修订。加大工业领域可再生能源和新能源利用,加快电弧炉、电锅炉、电炉窑、电加热装备、热泵、大功率电储热锅炉等电能替代工艺装备标准研制。
原文如下:
工业和信息化部办公厅印发《关于深入推进工业和信息化绿色低碳标准化工作的实施方案》的通知
工信厅科〔2025〕33号
各省、自治区、直辖市工业和信息化主管部门,有关行业协会、标准化技术组织和专业机构:
为切实发挥标准对工业和信息化绿色低碳领域的引领和支撑作用,健全完善绿色低碳标准体系,我部组织编制了《关于深入推进工业和信息化绿色低碳标准化工作的实施方案》,现印发给你们。请结合本地区、本行业、本领域实际,在标准化工作中贯彻执行。
工业和信息化部办公厅
2025年6月13日
上一篇:行业政策:国家六部委发布《推动热泵行业高质量发展行动方案》
下一篇:最后一页


陕公网安备 61019002000328号